通信行程卡(行程数据查询) v3.2.1 for iPhone 苹果手机版
软件大小:36.2MB
软件语言:简体中文
软件类别:应用工具
更新时间:2026-01-25 22:46:22
版本:v3.2.1 for iPhone 苹果手机版
应用平台:
- 软件介绍
- 软件截图
- 相关软件
- 相关阅读
- 下载地址
通信行程卡是一款超实用的行程数据查询软件!它能精准为大家提供14天内到过或途经的城市行程信息。功能简单易上手,还具备很好的隐私保护性。
我特别喜欢的一个功能是一键查询行程。之前出差要入住酒店,被要求出示行程记录,我当即用它一键查询,快速提供了行程信息,顺利办理入住,解决了燃眉之急。
软件特色
1.将你出行记录展示给工作人员看,就能让你快速通行;
2.在上面查询是免费的,而且非常快速,随时都能查询;
3.随时都能在手机上面查询,查询非常简单快速,让你能够顺利出行;
4.你可以关注你之前去过的地方,更好的了解你的接触历史。
5.使用手机就能为查询详细的近期出行记录,最近半个月到一个月的记录。
软件功能
1、全国覆盖:“行程卡”的数据覆盖全国,可以全国通用,不受省市等地域限制。
2、操作简便:用户只需要扫描二维码或进入微信小程序,输入手机号,进行短信验证即可查询。
3、安全可靠:“行程卡”服务需要本人授权以及进行短信核验。不收集身份证号、家庭住址等任何额外信息。
4、客观准确:“行程卡”服务基于个人的手机信令数据,计算加工均在运营商后台进行,相对真实、准确。
5、动态更新:每一天都会进行新的计算加工,将用户最新行程包含在内。
6、国际特色:可以查询中国手机号前14天内的停留的国家行程。
软件背景
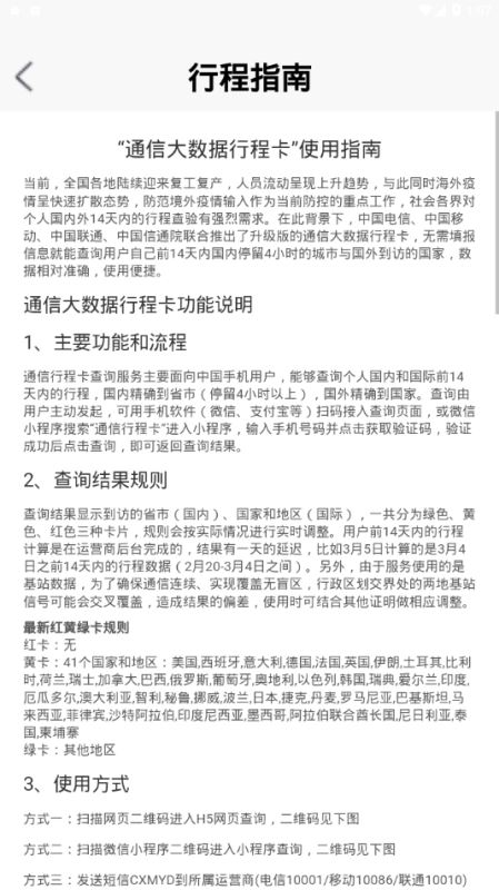
通信行程卡,一般又称通信大数据行程卡app,行程通行码,通信大数据app。 “通信大数据行程卡",简称"行程卡",是由工信部指导,中国信通院、中国电信、中国移动、中国联通共同推出的行程查询服务,可以免费为用户提供本人过往14天内到访过的国家(地区)和国内城市(停留4小时以上)证明。
行程卡2.0版本中加入了蓝牙近距离接触提醒功能,如果和您近距离接触过的陌生人诊断为新冠肺炎确诊/疑似患者,使用我们的服务将更及时地提醒您注意隔离观察。
如果您在使用过程中遇到收不到验证码或者行程查询出现了问题,请立即拨打所属运营商的客服热线:10000(电信)、10086(移动)、10010(联通)。
如果所属运营商客服无法解决您的问题,请将手机号和具体情况发送邮件至xck@caictyds.cn,我们将协助您解决。
更新日志
v3.2.1更新说明(2022-08-20)
新增服务接口。
-
通信行程卡(行程数据查询) v3.2.1 for iPhone 苹果手机版下载地址








